This website requires JavaScript.
Explore
Help
Sign In
liuzl
/
Waste
Watch
1
Star
0
Fork
You've already forked Waste
0
Code
Issues
Pull Requests
Packages
Projects
Releases
Wiki
Activity
7ddff1b1a6
Waste
/
Waste.Doc
/
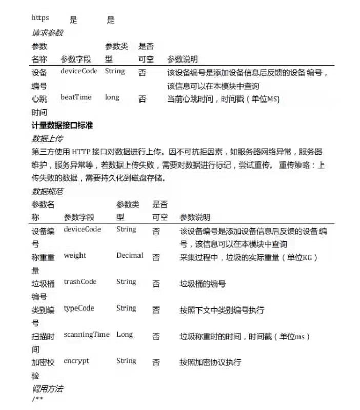
苏州垃圾分类计量设备计入标准
/
微信图片_20210430145556.jpg
56 KiB
702x800px
Raw
History